礦區無人駕駛,國內企業能否彎道超車?

時間:2022-11-22

來源:低速無人駕駛產業聯盟

0

導語:《礦區無人駕駛行業發展藍皮書(2022版)》即將發布!

國外:礦區無人駕駛起源地

無人駕駛礦車的發展起源于國外,上世紀80年代,世界上最大的工程機械和礦山設備生產廠家——卡特彼勒最早開始了無人駕駛自卸礦用卡車的研發。

1994-1995年,卡特彼勒在美國得克薩斯州一處石灰石采石場測試了最早的兩臺Cat 777C無人駕駛礦用卡車樣車。在2.6英里的場地上,兩臺卡車完成了5000多個生產運輸循環。

1996年,卡特彼勒正式推出自動化礦用自卸車,在1996年MINExpo期間,觀眾們通過衛星直播親眼見證了在Tinaja Hill示范和學習中心的無人駕駛展示。

卡特彼勒之后,日本小松也在1996年研制了第一輛無人駕駛卡車,主要通過自動化運輸系統(Autonomous Haulage System,AHS)實現,系統用控制裝置、GPS衛星、無線通信技術和軟件來取代原來坐在駕駛室內的司機。

2005年,小松公司研制了無人運輸系統,在智利國有銅業公司旗下最大的分公司北方銅礦公司試驗,通過傳感器、控制器和通訊組件等設備,小松實現了礦車在一些控制指令之下進行自動行駛,

2008 年,小松的自動駕駛礦用車首次在智利的銅礦實現了商業化部署。同年年底,力拓位于澳大利亞的幾座鐵礦開始運營小松的無人礦卡,由于地處偏遠,控制中心建在了距離礦山約1500公里的大城市珀斯,進行遠程控制。2013年,位于加拿大的油砂礦也開始采用小松集團的無人運輸系統。

國外礦區

2017年9月,為了進一步拓展自動運輸系統的價值,在澳洲礦業巨頭力拓(Rio Tinto)現有的礦區,小松成功完成了標準型自卸卡車加裝自動運輸系統套件的試運行。這套安裝于小松220噸級830E型電驅動標準型自卸卡車上的改裝配件,能夠使卡車在自動駕駛的模式下運行。

在卡特彼勒和小松之后,陸續有企業開始投入到礦區無人駕駛方案的開發中,如沃爾沃、利勃海爾、日立集團等。

目前,礦車的無人駕駛技術在北美、西澳、南非均已初步實現。包括澳大利亞金伯利巴礦山投入使用了卡特彼勒公司的無人駕駛礦用自卸車;美國猶他州賓漢銅礦與美國ASI公司合作,對挖掘機進行了技術改造,開發并使用了礦山無人駕駛管理系統;挪威的Kalk礦井已經落地了沃爾沃無人駕駛礦卡首個商用項目;智利國家銅業也計劃將其無人駕駛礦卡機隊項目帶入一個新的階段,將4輛全新的卡特彼勒無人駕駛礦卡部署在Ministro Hales(DMH)分礦,而另外4輛自小松無人駕駛礦卡將部署在Radomiro Tomic分礦等等。

另外,針對在用車型,國外無人駕駛系統改裝技術也日漸成熟。如小松930E、卡特彼勒777D的礦用自卸車改造,沃爾沃A40F鉸接式卡車改造,紐荷蘭L218滑移裝載機改造等,超過18種車型的改造技術已在北美、西澳等礦山實現應用。

表1
圖表:國外主要礦區無人駕駛代表企業

國內:起步較晚,但發展速度很快

與國外相比,國內對于礦區無人駕駛的探索起步較晚。洛鉬集團三道莊礦,在2017年開始在國內率先運用無人采礦設備,但采用的是遠程操控模式,且4G網絡下延時較長,并不能發揮無人駕駛的優勢,2019年開始使用5G,效果有所提升。

2018年9月包鋼集團、踏歌智行、北方股份、航空航天大學、中國移動、華為合作簽約,共同推進世界最大的稀土露天礦山白云鄂博礦無人駕駛項目,2018 年 11 月踏歌智行在白云鄂博礦區完成了 MT3600B、NTE150t 2 臺大型礦卡和 1 臺同力 90 t 寬體車的無人化升級改造和礦車無人駕駛管理系統開發,實現了不同廠家、不同噸位車型混合編組測試運營的重大進展。

2018年,城門山銅礦啟動智能化礦山建設,是我國首家使用無人駕駛礦用車的有色露天礦山,其無人礦車還實現與全球首臺大馬力 5G 遠程遙控推土機的聯合作業……

從2018年開始,國內對于礦區無人駕駛的探索逐漸增多,一些礦區先后與工程機械廠商及無人駕駛方案商等展開合作,開始小批量的測試。

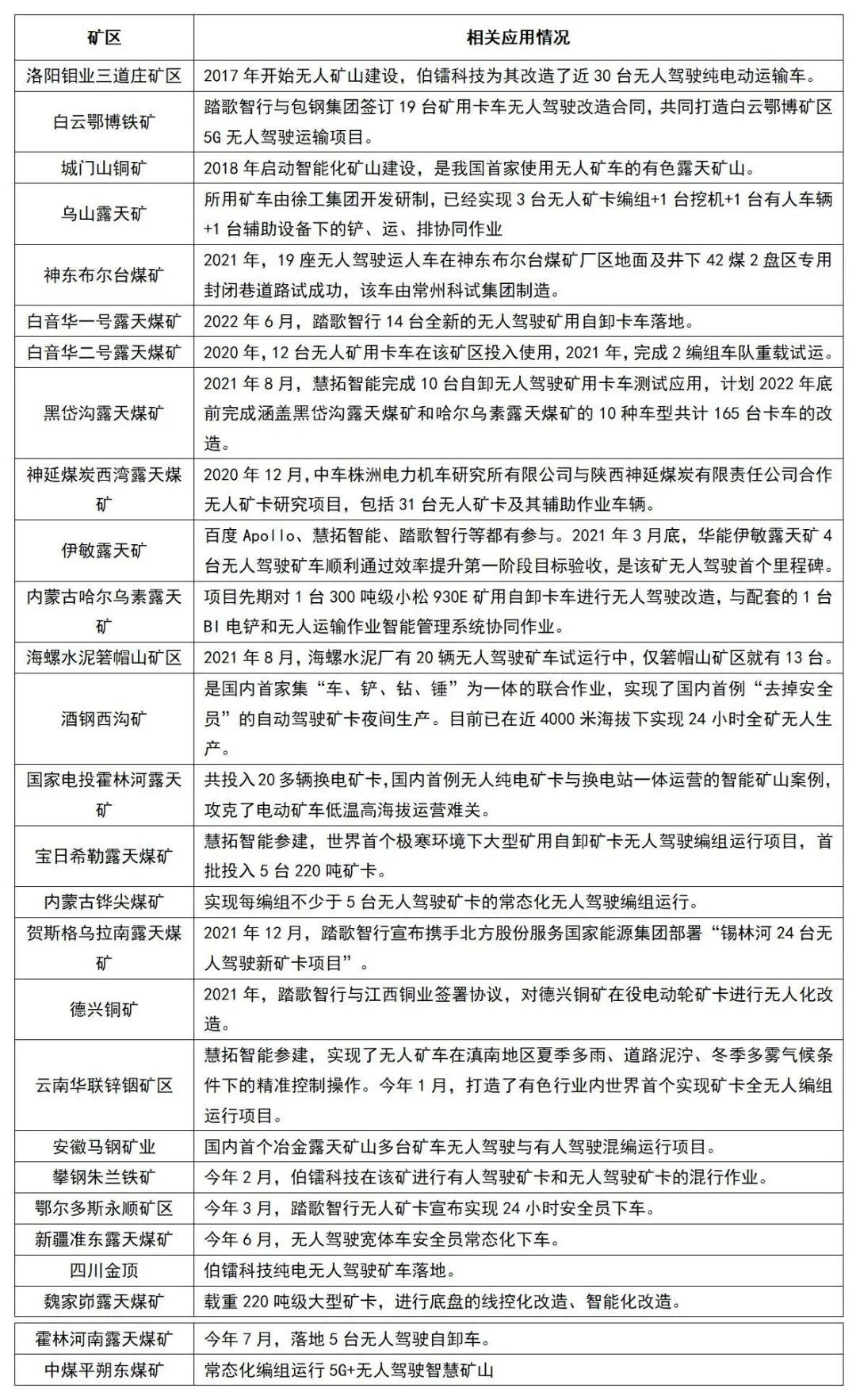
表2
圖表:國內部分礦區無人駕駛應用情況

從無人礦卡項目落地情況來看,目前國內以露天煤礦的智慧轉型為主,并向有色金屬、水泥礦等不同礦種的礦區逐步取得發展,其中,部分礦區無人駕駛項目不僅在國內領先,更成為世界標桿。

綜合國內外無人駕駛發展情況而言,目前國內外的礦山無人駕駛市場主要差異有三點:

①技術方案階段差異。國外礦區自動駕駛方案基本是嵌在整體礦山自動化解決方案中間,同時會有地面采掘的無人化、地面運輸的無人化、地下采掘的無人化以及整個礦山的數字化管理方案。我國礦山自動駕駛目前處于初期階段,但是隨著近年來,國家的整頓和政策支持,采礦業逐漸向頭部企業開發優質礦業資源轉變。而這些頭部企業出于規模化效應,對于新能源,自動駕駛的需求也開始旺盛起來,目前主要集中在無人運輸化上。

②礦山分布情況差異。國外礦山相對集中,且單個礦山產量巨大,有能力整體改造,而我國的礦山相對分散,礦山大小不同,技術水平不高、開采裝備落后等問題,使得我國采礦裝備制造業的水平較發達國家有一定差距,對于更前沿的自動駕駛技術更是少有關注。

③常用車體差異。國外多采用單車售價高達數千萬元的,載重100-400噸大型礦卡,對于國內中小礦山并不適用,國內多為寬體車、后八輪。

礦業屬于國土安全范疇,加上貿易政策等限制因素,國外企業難以進入并適用中國市場。這一定程度上給了我國自動駕駛企業發展的空間和機會,從長遠看,擁有豐富的應用土壤及相關政策的大力支持下,中國礦區無人駕駛有望彎道超車!

圖表:國內外礦區無人駕駛市場主要差異

為了解析當前低速無人駕駛在礦區場景的解決方案和市場應用現狀,12月16日,由低速無人駕駛產業聯盟主編,青島慧拓智能機器有限公司、北京易控智駕科技有限公司、上海伯鐳智能科技有限公司、北京路凱智行科技有限公司、北京踏歌智行科技有限公司、名商科技有限公司聯合參編的《礦區無人駕駛行業發展藍皮書(2022版)》將在“2022中國低速無人駕駛行業發展年會”上正式發布,參會人員可免費獲得藍皮書紙質版一份,敬請期待!

低速無人駕駛產業綜合服務平臺版權與免責聲明:

凡本網注明[來源:低速無人駕駛產業綜合服務平臺]的所有文字、圖片、音視和視頻文件,版權均為低速無人駕駛產業綜合服務平臺獨家所有。如需轉載請與0755-85260609聯系。任何媒體、網站或個人轉載使用時須注明來源“低速無人駕駛產業綜合服務平臺”,違反者本網將追究其法律責任。

本網轉載并注明其他來源的稿件,均來自互聯網或業內投稿人士,版權屬于原版權人。轉載請保留稿件來源及作者,禁止擅自篡改,違者自負版權法律責任。

如涉及作品內容、版權等問題,請在作品發表之日起一周內與本網聯系,否則視為放棄相關權利。

關注低速無人駕駛產業聯盟公眾號獲取更多資訊

最新新聞